近日,备受瞩目的《中华人民共和国国民经济和社会发展第十五个五年规划纲要》(以下简称“十五五”规划)正式发布了!作为未来五年(2026-2030年)中国发展的宏伟蓝图,勾勒出国家下一阶段的发展脉络,对于信创、自主可控等赛道有哪些影响呢?
纲要全文链接:
https://www.news.cn/politics/20260313/085af5de5a4b4268aa7d87d90817df2f/c.html
此次“十五五”规划纲要,将"科技自立自强"提升到国家战略的核心高度。在这部指引未来五年发展的纲领性文件中,信创与自主可控不再只是备选方案,而是建设现代化产业体系、保障国家安全的技术底座。对于自主可控、信创这些行业而言,这意味着从"备胎"到"主角"的历史性跨越,一个黄金发展期正式开启。
下面我们来看下纲要具体细节内容:
01 基础软件攻关列入国家工程,信创底层技术迎来突破窗口
规划纲要首次在"产业基础能力和竞争力提升"专栏中,将"基础软件和工业软件"与高端新材料、基础零部件并列为基础再造工程的核心方向。文件明确聚焦国产操作系统、数据库、中间件、编程语言及编译器等基础软件全链条技术攻关,这相当于为信创产业划定了清晰的作战地图。

过去困扰行业的"卡脖子"问题,在"十五五"期间将获得系统性资源投入。规划提出的"全社会研发经费投入年均增长7%以上"目标,配合"强化企业科技创新主体地位"的制度安排,意味着信创企业将从政策扶持转向市场主导的创新驱动。特别是文件强调"完善首台(套)、首批次、首版次应用政策",将加速国产基础软件从"能用"向"好用"跨越。
02 产业链自主可控升级,信创从IT延伸至全行业
规划纲要对产业链安全的重视达到新高度,明确提出"实施产业基础再造工程","滚动实施制造业重点产业链高质量发展行动",并建立健全产业链供应链安全风险评估机制。在这一框架下,信创的内涵已从狭义的信息技术领域,扩展到集成电路、工业母机、高端仪器仪表等全产业基础设施。

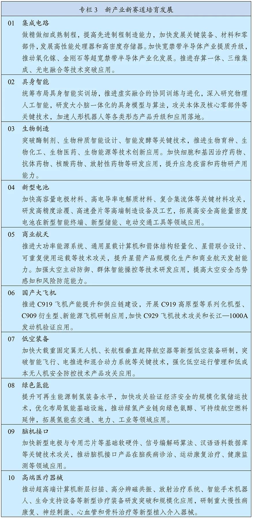
专栏3"新产业新赛道培育发展"中,集成电路被列为首要方向,强调"做精做细成熟制程,提高先进制程制造能力",这与基础软件攻关形成"软硬协同"态势。随着"数字中国建设"深入推进,算力、算法、数据的高效供给需要完全自主可控的技术底座支撑,这为信创产品创造了从党政机关向金融、电信、能源等关键行业,乃至智能制造全场景渗透的广阔空间。
03 安全与发展并重,自主可控成为刚性需求
在"推进国家安全体系和能力现代化"篇章中,规划纲要强调"统筹发展和安全","以新安全格局保障新发展格局"。当前国际形势"变乱交织、动荡加剧",单边主义和保护主义抬头,这使得关键领域技术自主可控不再是选择题,而是必答题。

规划提出的"推进国家战略腹地建设和关键产业备份","建设战略性产业基地",实质上构建了信创产业的战略纵深。当"保障国家经济安全"与"建设网络强国"在同一纲领中并置,国产替代的逻辑已从成本考量转向风险防控,这种底层需求的变化将带来信创市场规模的指数级增长。
结语
"十五五"规划纲要用一整篇的篇幅部署"高水平科技自立自强",用专栏形式明确基础软件攻关路线,这标志着信创产业正式进入国家顶层设计的主航道。未来五年,随着研发经费持续增长、应用场景全面打开、产业链韧性不断增强,信创行业有望完成从"国产替代"到"技术引领"的质变。在中国式现代化的宏伟蓝图中,自主可控的技术底座不仅关乎产业安全,更是高质量发展的核心引擎。信创产业的春天,已然到来。